小尺寸雙 MMIC 放大器實現傑出的 OIP2
要說推挽式放大器問世已久,或是其二階失真的優點早已為人所知,這兩種說法都過於保守了。西方電氣公司(Western Electric Company)的 Edwin Henry Colpitts 於 1915 年 2 月 1 日,因其「電波放大器」獲頒第 1,128,292 號專利。在這項專利中,他將兩支真空管以推挽式架構連接,並意識到這種組態能「避免輸出波形中一定程度的失真」。¹‚²
110 多年後,我們隨處可見推挽式放大器,從高功率、寬頻的發射器路徑,到低位準、高靈敏度的多倍頻程接收器應用,無所不在。這 110 年來的技術變革不勝枚舉,但其中最驚人的或許是微型化的發展。在本文中,我們將探討一種微型、寬頻的推挽式放大器解決方案,其運作頻率範圍從高頻(HF)涵蓋到較低的特高頻(UHF),並在此過程中實現了接近 +100 dBm 的 OIP2。這個超高線性度解決方案的核心是 Mini-Circuits 的 PHA2-13HLN+ 雙重匹配對元件。
基本建構單元 – 推挽運作與二階失真消除
傳統的推挽式放大器級架構如圖 1 所示。它由一個放大器級(在本例中為 PHA2-13HLN+ 雙匹配對元件)以及輸入和輸出的巴倫 (balun) 變壓器所組成。輸入和輸出變壓器都進行了 50W的阻抗匹配,以滿足放大器的要求。輸入變壓器將阻抗從50W提升至100W (阻抗比 1:2,匝數比 1:1.41)並帶有中心抽頭,而輸出變壓器則將帶有中心抽頭的100W阻抗降低至50W (阻抗比 2:1,匝數比 1.41:1)。變壓器的每個分支都提供適當的50W阻抗,以在整個訊號路徑中維持良好的匹配。
輸入變壓器的次級繞組帶有中心抽頭,可產生一對50W繞組,這使得 PHA2-13HLN+ 雙放大器的輸入端能夠以推挽方式運作,且幾乎不需要額外的阻抗匹配。同樣地,由於每個繞組都是 ,放大器的各個輸出可以直接驅動鏡像配置之巴倫變壓器的分割初級繞組兩端。若要檢視推挽作用如何持續,請遵循巴倫變壓器的點號慣例 (dot convention)。
圖 1:使用 2:1(阻抗比)巴倫變壓器的傳統推挽式架構放大器。
當單端(非平衡)輸入擺動至其最大正電壓時,一對放大器中的上方放大器也是如此,而下方放大器則同時擺動至其最低輸入電壓。當單端輸入擺動至最低點時,上方放大器的輸入也是如此,而下方放大器則擺動至其最大正輸入電壓。這種從輸入端開始的推挽作用會貫穿放大器,並進入輸出變壓器,在此,這兩個相位相反的放大器訊號會由輸出巴倫變壓器重新組合。
雖然基頻訊號在經過 180⁰ 相位反轉後會以差動方式組合,但 OIP2 的消除之所以會發生,是因為頻率為2f0 的二次諧波失真不會被巴倫變壓器反轉(偏移 180⁰),反而是以同相(偏移 360⁰ 或不受影響)的方式出現在巴倫兩端,使其成為在重組過程中被抑制的共模訊號。簡而言之,在2f0的訊號試圖利用巴倫變壓器進行分割或重組時,它們會被直接消除(技術上來說,是變成共模訊號而被抑制)。同樣地,對於雙音輸入訊號,出現在f₁ + f₂和|f₁ – f₂| 頻率上的二階交互調變失真產物,也利用了這種二階抑制(通常稱為「消除」)的特性,這就是為何推挽式放大器相比傳統的寬頻單端放大器能展現出如此顯著優勢的基礎。
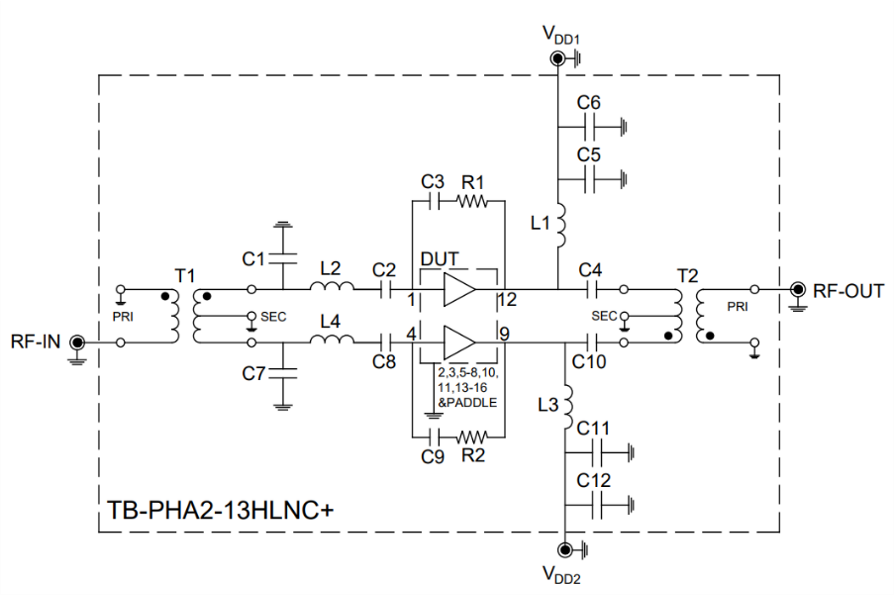
電路板詳細線路圖
TB-PHA2-13HLNC+ 的完整測試板線路圖顯示於圖 2,相關的零件清單則在表 1。首先要注意的是,寬頻巴倫變壓器 T1 的輸入端以及 T2 的輸出端,都位於變壓器無點號的一側。雖然它們也可以連接到有點號的一側(這可說是用來圖示推挽運作更常見的方式),但 RF-IN 和 RF-OUT 必須連接到巴倫變壓器相同極性的一端。為了在相對較低的頻率(10 至 500 MHz)下實現寬頻寬(超過一個十倍頻程)和低損耗,我們採用了磁芯線繞式 (core-and-wire) 的 ADT2-1T+ 變壓器。R1 和 R2 提供負回授以擴展頻寬,並使 10 至 500 MHz 範圍內的增益平坦化。
圖 2:使用 PHA2-13HLN+ 雙匹配放大器的推挽式電路線路圖 (TB-PHA2-13HLNC+)
與 R1 和 R2 相關的電容器 C3 和 C9 用於阻擋汲極偏壓回授至 PHA2-13HLN+ 的射頻輸入端。C1/L2 和C7/L4 用於阻抗匹配,而 C2、C4、C8 和 C10 則為直流阻隔電容器。去耦合電容器 C5、C6、C11 和C12 會在 VDD 電源透過射頻扼流圈 L1 和 L3 到達放大器偏壓端子之前,對其進行濾波。如圖所示,待測物 (DUT) 即為 PHA2-13HLN+ 雙放大器。
表 1:與測試板 TB-PHA2-13HLNC+ 相關的元件參考標號、說明與零件編號清單。
實現破百 OIP2 – 性能表現
Mini-Circuits 依圖 2 和表 1 的配置對 PHA2-13HLN+ 雙匹配放大器進行了 OIP2 性能量測,結果相當傑出。正如段落標題所示,在五片進行特性分析的測試板中,有兩片確實在「二階」(輸出二階截斷點,或 OIP2)指標上達到了 +100 dBm。不過,在深入探討之前,我們首先透過繪製單一 PHA-13LN+ 在 5V 電壓下的 OIP2 曲線來建立單端基準線,如圖 3 所示。在 50 MHz 以內的頻率,該單端元件的 OIP2 超過+60 dBm,峰值略高於 +70 dBm,然後在直到 500 MHz 的頻率範圍內,其數值穩定在約 +50 dBm 的中段。
圖表頂部的曲線代表五片雙匹配測試板(TB-PHA2-13HLNC+)的混合平均值,其表現堪稱卓越。雙匹配放大器版本由兩個單端元件組成,這兩個元件是從晶圓上彼此非常鄰近的位置取下的,以確保元件在增益和插入相位方面能緊密匹配,並藉此最佳化二階消除效果。如前所述,有兩片測試板突破了 +100 dBm 的大關,而平均值的最高點也達到了 +99 dBm。最令人印象深刻的是,能實現這種消除效果的頻寬相當之廣,才得以帶來如此高的 OIP2 性能。圖 3 底部的曲線,是為達到如此優異 OIP2 性能所必需的二階產物消除程度。請注意,我們在超過 5 個八倍頻程(超過 1.5 個十倍頻程)的頻寬範圍內(10 至 340 MHz)實現了 20 dB 或以上的消除量,並在超過 3 個八倍頻程的頻寬範圍內(約 26 至約 210 MHz)實現了 30 dB 或以上的消除量。
圖 3:單端 PHA-13LN+ 與推挽式 PHA2-13HLN+ 的 OIP2 比較,顯示其淨 OIP2 消除效果。
Mini-Circuits:推挽技術,當仁不讓
對 Mini-Circuits 而言,推挽式放大器與二階消除技術可說是我們的第二天性,我們也已就此主題發表過大量文章。³,⁴ 在本文中,我們回顧了推挽式拓撲,以及如何透過其設計實作來達成二階消除。我們檢視了採用 PHA2-13HLN+ 雙匹配放大器的 Mini-Circuits 測試板電路細節。最終,我們展示了五片 TB-PHA-13HLNC+ 測試板混合平均後令人印象深刻的 OIP2 性能,並將其與 PHA-13LN+ 放大器的單端性能疊圖比較。這兩條 OIP2 曲線之間的差異(即消除量),我們也對其進行了單獨的繪製與分析。結果顯示,在一個十倍頻程的頻寬上,消除量達到 20 dB 或以上;在超過 3 個八倍頻程的頻寬上,消除量則達到 30 dB 或以上。事實證明,Mini-Circuits 在追求極致線性度方面絕不妥協。
參考資料
1. Edwin Henry Colpitts, Electric Wave Amplifier, US1128292A – Electric-wave amplifier. – Google Patents
2. WESTERN ELECTRIC CO., Inc., et al., v. WALLERSTEIN. Circuit Court of Appeals, Second Circuit. July 18, 1932. WESTERN ELECTRIC CO. v. W | 60 F.2d 723 (1932) | 0f2d7231537 | Leagle.com
3. https://blog.minicircuits.com/understanding-rf-microwave-push-pull-amplifier-design/
洽詢安馳科技:marketing.anstek@macnica.com
Links
加入安馳社群,獲得即時技術支援
相關網站
安馳科技ADI專屬網站 | ANStekADI.com
安馳科技入口網站 | Linktree
©Copyright 2025 Macnica Anstek Inc.