Intel EM2xxx系列電源模組於 FPGA的電源方案
由於近年來科技進步日新月異,英特爾公司(Intel Corporation), 通稱 Intel,一直以來致力於研發創新的電源方案。從簡單的單輸出電源至整個系統的核心電源都有相關涉獵和研發。 在新一代的Intel FPGA架構下,Intel開啟了新的FPGA電源架構(Smart Voltage ID),通稱SmartVID。有別於 x86架構下的 Serial VID,此技術可透過FPGA自動控制電源晶片輸出電壓在0.8 V-0.95 V間。在使用VID的這種情況下,設備可在低於標準核心電壓的情况下運行以節省電力、降低功耗。
圖1. FPGA 內部靜態電流和動態電流比較圖
一般而言,FPGA是屬於高性能自由編成的裝置,會依據客戶所使用的編碼會有不同的耗電流,除了靜態電流外,動態電流的大小也是不可忽略的一塊,這也是一般使用者容易忽略的部分。
圖2. 經Intel SmartVID 調節後所能節省的能源
FPGA實屬高性能的裝置,一般都是100%的工作週期,但是近年來節能減碳的意識抬頭,大家對於電力的節約也越來越講究,所以在FPGA長時間未接受到指令,或是負載較輕的狀態下,SmartVID 可利用調整電壓去達到節能的效果。
圖3. Intel SmartVID 結構
此處我們可以清楚看到結構圖,FPGA可透過SmartVID去針對外部電源,做電壓控制,以達到節能的效果。
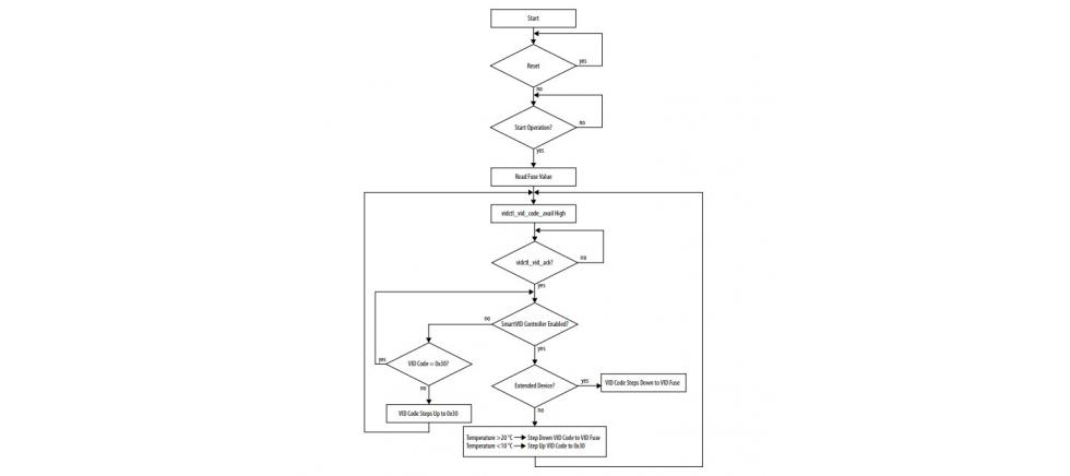
圖4. Intel FPGA SmartVID Controller Follow Chart
在FPGA內部會透過內部程式的判斷讀取包括 Rest, Start Operation, VID_ack, SmartVID Controller Enable, VID Code 0x30..., 等訊號去判斷運行,然後透過VID去控制外部的Power Controller。
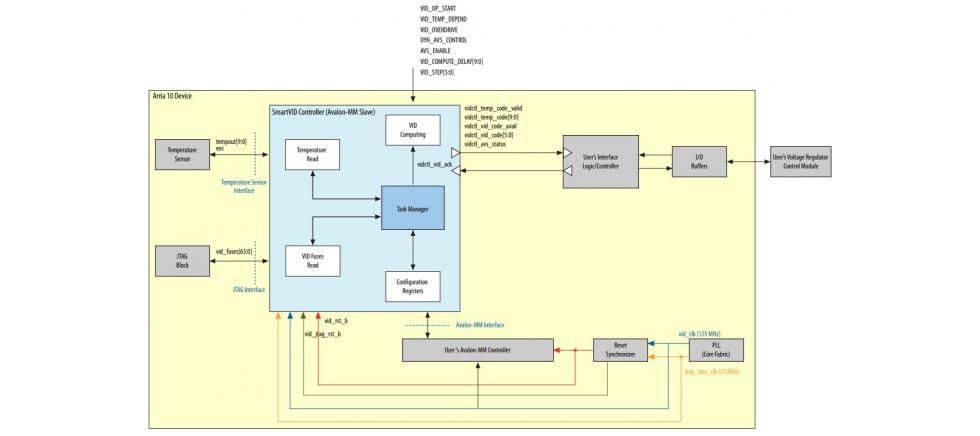
圖5. Intel FPGA SmartVID Controller System with Arria 10 Device
此處我們用Arria 10 FPGA來做一個實例,如上面的方塊圖示所示,Arria10 內部的結構圖,我們就可以清楚的看出FPGA是透過內部的Task Manager 讀取Temperature Sensor, JTAG Block, Avalon-MM 這些外部訊息的傳遞,然後Task Manager再透過SmartVID去控制 Power Controller來調整Core電壓的準位,以達到輕負載、低功耗的需求。
當然需要有這樣的一個功能的前提,就是需要安裝有支援SmartVID的Power Controller 才有辦法做到。市面上多數的Power controller大都是支援x86系統的晶片,如果沒注意到其應用在FPGA端,可能就無法正常輸出,所以在Power Controller的選用上,要特別去注意該晶片是否有支援SmartVID的功能。
為滿足INTEL FPGA電源需求,Intel 依據INTEL FPGA晶片特性,推出一系列高功率且高集成的電源模組來支援INTEL FPGA的市場。
圖6. Intel開發一系列針對FPGA SmartVID 的產品
| 料號 | EM2120QI | EN2130QI | EM2140QI | EM2260QI | EM2280QI |
| 輸入電壓 | 4.5V~16V | 4.5V~16V | 4.5V~16V | 4.5V~16V | 4.5V~16V |
| 輸出電壓 | 0.7V~5V | 0.7V~3.6V | 0.7V~1.325V | 0.5V~1.3V | 0.5V~1.3V |
| 輸出電流 | 20A | 30A; | 40A | 60A | 80A |
| 晶片空間 | 11x17x6.76 | 11x17x6.76 | 11x17x6.76 | 18 x 23 x 5 | 18x23x6.8 |
| 支援SmartVID | yes | yes | yes | yes | yes |
| 數位控制 | yes | yes | yes | yes | yes |
Intel EM2xxx系列電源模組除了支援FPGA SmartVID 功能外,本身也是數位式的控制介面,可以透過GUI讀取Power Device內部的資訊,讓使用者輕鬆監控電源的工作狀態,也能在發生問題時,快速釐清錯誤狀態。
圖7. 實體產品應用- Intel® 加速卡使用 Intel 電源模組。
技術優勢:
- 低噪聲、低EMI干擾和快速的瞬態響應,大大程度減少輸出電容數量
- 高集成、整體空間較小,實現大功率且高集成密度,縮短設計週期)
- 效率高、無需額外加散熱裝置
- 外部零件少,增加可靠度
方案規格:
- 通訊協定:PMBus / SmartVID
- 高集成、整體空間較小,實現大功率且高集成密度,縮短設計週期)
- 工作頻率:500K, 800K, 1333K
- 保護機制:Vin OV/UV, Vout OV/UV/OC/OT
參考文獻
[1] Altera, SmartVID Controller IP Core User Guide, https://www.intel.com/content/dam/www/programmable/us/en/pdfs/literature/ug/archives/ug-smartvid-15.1.pdf?wapkw=SMART%20VID
[2] Intel, Intel Enpirion Power Solutions, https://www.intel.com/content/www/us/en/power/programmable/overview.html
[3] intel, Introducing the Intel® Vision Accelerator Design with Intel® Arria® 10 FPGA, https://www.intel.com/content/dam/www/programmable/us/en/pdfs/literature/wp/intel-vision-accelerator-design-with-FPGA-wp.pdf